Outline
以下是 KryptoCamp 第一期大綱,大家可以加入 Discord 來獲取更多訊息!
助教課簡介
助教:陸紀豪Eric Lu
時長:3 小時
人員:學員、非學員皆開放參與
內容:
Quick View 老師當週的上課內容
分享我自己的上課筆記,或甚至其他助教一起貢獻的上課紀錄)
講解或示範一些我自己覺得重要、實用的內容
回答一些學員的問題
分享一些好用的新知、技術、論壇
備註:
助教課的講述跟相關內容都會紀錄。
以下大綱來自我之前比賽跟 Project 的內容,因為這是我最熟悉也是跟教練上課內容最相關的部分,所以我會根據教練當週上課內容,提取我之前實作過的經驗跟想法分享給學員當作複習跟補充,最重要還是以教練的課程內容為主。
除了表定的四次周末 Office Hour,有可能會在平日晚上加開,到時候會再於 Discord 公告。
晚間學習班課綱:

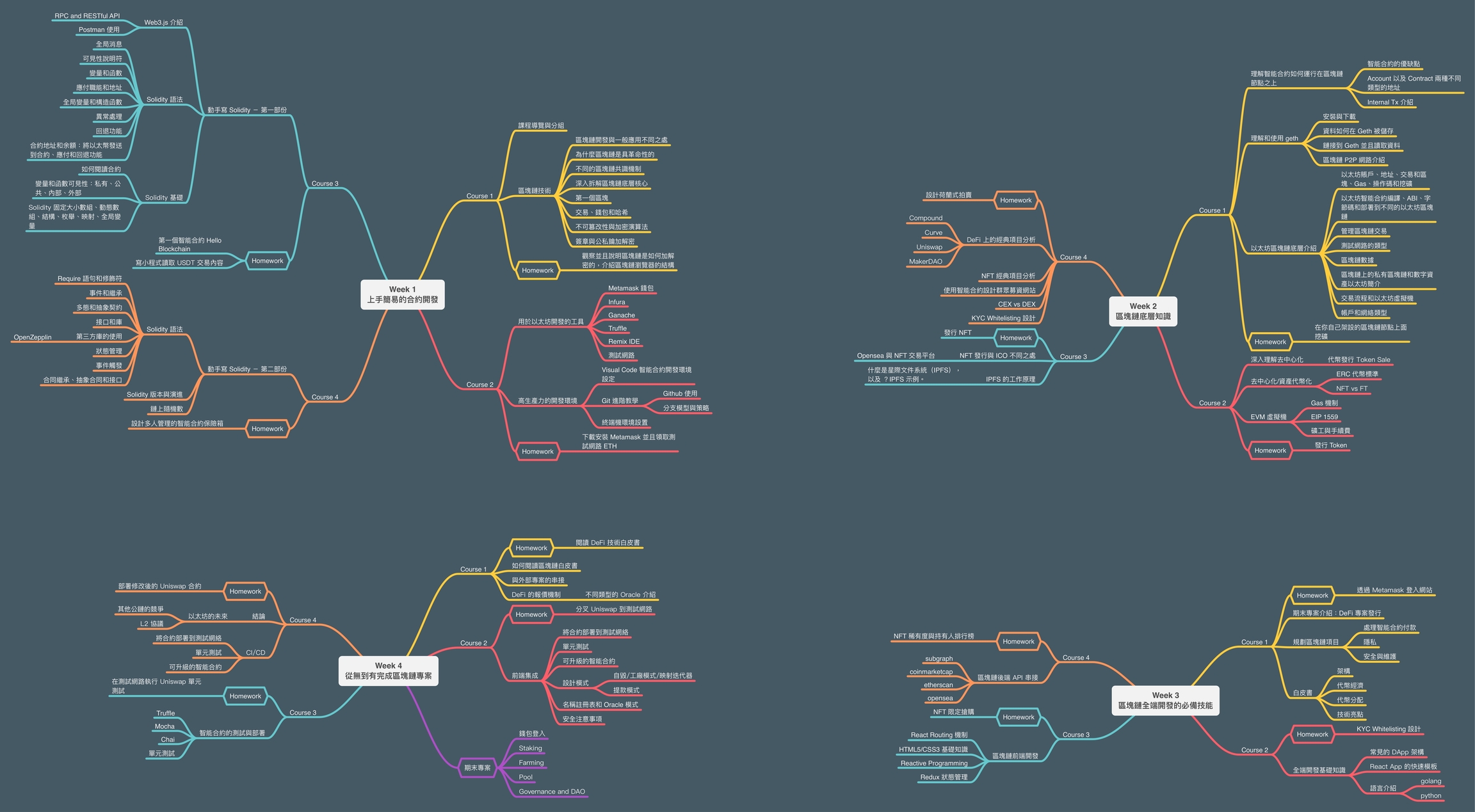
Week1 OH 2022/1/8(六) 9:00 ~ 12:00
Week1 OH 課程大綱:
Homework Quick View
架設私有區塊鏈發送第一筆交易
MetaMask + 其他錢包基本介紹
NFT Website 常見架構及各部位簡介
NFT Website 企劃解析與技術規劃(幫助組內討論和讓大家知道要學什麼東西 & 語言)
Login Flow (Login System) (react.js, MetaMask@onboarding, web3.js)
Tokens Owner Check Flow (Verify System) (react.js, web3.js, ethers.js, opensea.js)
Produce NFT Flow (python, JavaScript)
Deploy NFT Flow (Solidity, Etherscan)
Minting dAPP Flow (react.js, web3.js, ethers.js, Solidity)
分享一些我常用的論壇、群組或者是學習資源
Week2 OH 2022/1/15(六) 9:00 ~ 12:00
Week2 OH 課程大綱:
Homework Quick View
Solidity 全解析
分享一些我常用的論壇、群組或者是學習資源
Week3 OH 2022/1/22(六) 9:00 ~ 12:00
Week3 OH 課程大綱:
實作 NFT Website
Login Flow (Login System)
Tokens Owner Check Flow (Verify System)
Produce NFT Flow
Deploy NFT Flow
Minting dAPP Flow
分享一些我常用的論壇、群組或者是學習資源
Week4 OH 2022/1/30(日) 9:00 ~ 12:00
Week4 OH 課程大綱:
實作 NFT Website
Login Flow (Login System)
Tokens Owner Check Flow (Verify System)
Produce NFT Flow
Deploy NFT Flow
Minting dAPP Flow
Lazy Mint & LootBox盲盒 & AirDrop(optional)
Dynamic NFT(optional)
分享一些我常用的論壇、群組或者是學習資源
回饋表單回覆:
因為篇幅有限,這邊感謝與稱讚的話就不放了,我還是很感謝大家的,請大家見諒啦!
晚間學習班建議:
沒基礎聽了很吃力,想多學習NFT創建和NFT亂數出圖
可能要有一些程式語言的基礎,尤其是 Javascript 可能要自己補齊,React 以及 Solidity 的內容學習班課程會教,大家可以跟好課程!
OH 建議:
感覺可以將課程跟QA時間在分得清楚一些,不然會有點跳來跳去,謝謝~
我也是這樣認為!感覺可以把 QA 跟休息時間再排一下!
直播晝質有辦法再提升嗎?是否可以1080p,字看起來會有點模糊
Discord 沒付費版本的最高好像就是 720P 嗚嗚,未來我們會在 Youtube,畫質會變好!
可以多一點現在市場上NFT的狀況演練~
這個部分我還蠻少追蹤幣圈的新鮮事,之後通識課有 NFT 的講座也可以參與喔!
多開幾堂課程
讚!這個部分我跟主任再討論!
想學習如何判斷是不是詐騙網站
這個部分可以從很多面向切入,也許可以邀請到一些有這方面專業的人來講座!
這很棒!感謝你們特地準備這個時間讓課外生旁聽。
讚啦主任很用心喔!
要創自己的10k nft專案,筆電or桌機要買到什麼等級...我超新...譬如GPu等級 之類的
我之前的電腦還蠻普通的,是筆電,處理器是i5、內顯HD620、記憶體8G!
一開始的命令顏色不清楚
我也這樣覺得,之後我會修正><
謝謝你、很偉大的分享、不業配
業配錢也不是給我,資料都是開源的大家可以自由取用啦!
Last updated